text.skipToContent text.skipToNavigation
Diodes Incorporated

Diodes Incorporated Synchronous DC DC Buck Converters

Expanded Family of 18V for Consumer and Industrial Applications

Introducing the DIODES™ AP62xxx series of high-efficiency synchronous step-down DC DC converters, which now includes:

  • AP62150 (1.5A)
  • AP62200 (2A)
  • AP62201 (2A)
  • AP62200T (2A)

The devices operate from a 4.2V to 18V input voltage range supporting 5V to 12V power rails.

All members of the AP62xxx converter family have an adjustable output voltage range of VREF to 7V, where VREF is 0.763V for the AP62200T and 0.8V for the other parts. The AP62150 has a higher 1.3MHz operating switching frequency whereas all others have switching frequencies at 750kHz.

The AP62201 operates only in PWM mode regardless of load. The other members of this family operate in PFM at light loads to increase efficiency.

These buck converters include a full protection feature set that make the system more robust. This includes overcurrent protection, undervoltage lockout, and thermal shutdown.

The AP62200T is available only in the TSOT26 package. All other devices are pin compatible with each other and are available in both the SOT563 and TSOT26 packages.

AP62200

The AP62200 is a 2A, synchronous buck converter with a wide input voltage range of 4.2V to 18V. The device fully integrates a 90mΩ high-side power MOSFET and a 65mΩ low-side power MOSFET to provide high-efficiency step-down DC/DC conversion.

The AP62200 device is easily used by minimizing the external component count due to its adoption of Constant On-Time (COT) control to achieve fast transient response, easy loop stabilization, and low output voltage ripple.

The AP62200 design is optimized for Electromagnetic Interference (EMI) reduction. It has a proprietary gate driver scheme to resist switching node ringing without sacrificing MOSFET turn-on and turnoff times, which reduces high-frequency radiated EMI noise caused by MOSFET switching.

The device is available in a SOT563 or TSOT26 package.

 

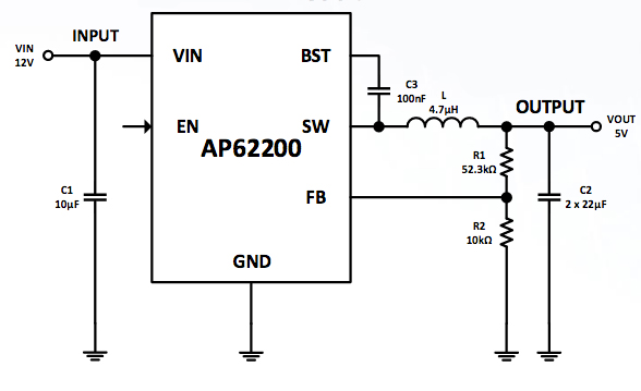
Typical Application Circuit

Diodes Incorporated — AP62150, AP62200/01/00T Typical Application Circuit

 

Functional Block Diagram

Diodes Incorporated — AP62150, AP62200/01/00T Functional Block Diagram

AP62200 Applications

  • Flat Screen TV Sets and Monitors
  • Set Top Boxes
  • Consumer Electronics
  • Network Systems
  • General Purpose Point of Load

AP62200 Features

  • VIN: 4.2V to 18V
  • Output Voltage (VOUT): 0.8V to 7V
  • 2A Continuous Output Current
  • 0.8V ± 1% Reference Voltage (TA = +25°C)
  • 135μA Low Quiescent Current
  • 740kHz Switching Frequency (VIN = 12V, VOUT = 5V)
  • Up to 84% Efficiency at 5mA Light Load
  • Proprietary Gate Driver Design for Best EMI Reduction
  • Protection Circuitry
    • Undervoltage Lockout (UVLO)
    • Cycle-by-Cycle Valley Current Limit
    • Thermal Shutdown
  • Totally Lead-Free & Fully RoHS Compliant (Notes 1 & 2)
  • Halogen and Antimony Free. “Green” Device (Note 3)
Please refer to its Datasheet for Notes 1, 2 & 3.

 

AP62150

4.2V to 18V input, 1.5A low IQ Synchronous Buck Converter

The AP62150 is a 1.5A, synchronous buck converter with a wide input voltage range of 4.2V to 18V. The device fully integrates a 90mΩ highside power MOSFET and a 65mΩ low-side power MOSFET to provide high-efficiency step-down DC-DC conversion.

The AP62150 device is easily used by minimizing the external component count due to its adoption of Constant On-Time (COT) control to achieve fast transient response, easy loop stabilization, and low output voltage ripple.

The AP62150 design is optimized for Electromagnetic Interference (EMI) reduction. The device has a proprietary gate driver scheme to resist switching node ringing without sacrificing MOSFET turn-on and turn-off times, which reduces high-frequency radiated EMI noise caused by MOSFET switching.

AP62150 is available in SOT563 and TSOT26 packages.

AP62150 Applications

  • 5V and 12V Distributed Power Bus Supplies
  • Flat Screen TV Sets and Monitors
  • White Goods and Small Home Appliances
  • FPGA, DSP, and ASIC Supplies
  • Home Audio
  • Network Systems
  • Gaming Consoles
  • Consumer Electronics
  • General Purpose Point of Load

AP62150 Features

  • VIN: 4.2V to 18V
  • Output Voltage (VOUT): 0.8V to 7V
  • 1.5A Continuous Output Current
  • 0.8V ± 1% Reference Voltage (TA = +25°C)
  • 135μA Low Quiescent Current (Pulse Frequency Modulation)
  • 1.3MHz Switching Frequency (VIN = 12V, VOUT = 5V)
  • Proprietary Gate Driver Design for Best EMI Reduction
  • Protection Circuitry
    • Undervoltage Lockout (UVLO)
    • Cycle-by-Cycle Valley Current Limit
    • Thermal Shutdown
  • Totally Lead-Free & Fully RoHS Compliant (Notes 1 & 2)
  • Halogen and Antimony Free. “Green” Device (Note 3)
Please refer to its Datasheet for Notes 1, 2 & 3.

 

AP62200x Evaluation Boards

The AP62200/201/200TWU-EVM has a simple layout and allows access to the appropriate signals through test points. To evaluate the performance of the AP62200/201/200TWU, follow the procedure below:

  1. Connect a power supply to the input terminals VIN and GND. Set VIN to 12V.
  2. Connect the positive terminal of the electronic load to VOUT and negative terminal to GND.
  3. For Enable, place a jumper at JH8 to “ON” position to connect EN pin to VIN through 100KΩ resistor to enable IC or leave it OPEN. Jump to “OFF” position to disable IC.
  4. The evaluation board should now power up with a 5.0V output voltage.
  5. Check for the proper output voltage of 5.0V (±1%) at the output terminals VOUT and GND. Measurement can also be done with a multimeter with the positive and negative leads between VOUT and GND.
  6. Set the load to 2A through the electronic load. Check for the stable operation of the SW signal on the oscilloscope. Measure the switching frequency.

 

Diodes Incorporated — AP62200TWU-EVM Evaluation Board